
企业人力资源管理师考证哪家好?人力资源管理师职业资格是国家人力资源和社会保障部推出的职业资格之一。是由国家人力资源和社会保障局和当地职业技能鉴定指导中心统一组织考试。
职业前景
社会地位高
人力资源管理师证以前是准入类,现为水平类,是21世纪职场新宠HR经理人必备证书,可享国家补贴,部
分地区优先落户,十大含金量证书之一。
市场缺口大
拥有职业证书的专业人才少,全国缺近50万,广州缺5万左右,深圳缺3万左右,上海缺4万左右。
工资待遇好
总监月薪1万以上;薪酬经理、招聘经理可达6000以上;效绩经理8000以上;人事专员3000以上。
从业人群广
1.从事人力资源工作的群体;2.在校学生和即将毕业的人员;3.咨询公司、猎头、培训行业等群体;4.准备
自己办公司或升职的人员;5.对此感兴趣的人群。
技能补贴多
4级技能补贴最高1500、3级补贴最高2000、2级补贴可达5000、1级补贴可达8000(2级、1级各地有区别)。
师资介绍

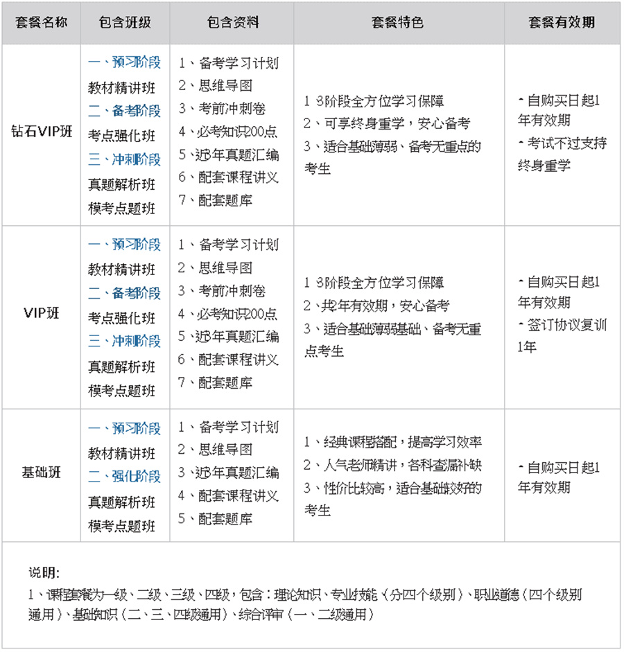
课程介绍及优势

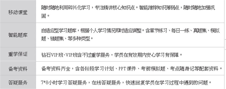
网络课优势

班级组成

考试方式
人力资源管理师考试方式为机考(含云考试和云监考系统:河南、辽宁)、笔试(湖南、河北、宁夏、江西、广西、重庆、湖北、新疆、内蒙古),考生于考试当日携带准考证和第二代有效身份证(临时身份证无效),按照要求参加考试。考点有职业技能鉴定中心设置,具体参考准考证。
以上是关于企业人力资源管理师考证哪家好的内容,想了解更多武汉尚信教育培训中心人力资源管理师的课程,欢迎咨询在线客服老师。
提交后,免费为您匹配专业课程
机构入驻 | 帮选课 | 公司介绍 | 联系我们 | 版权隐私 | 网站地图| 广告服务| 违规举报
版权所有:© 2019-2023 淘高分网 All Rights Reserved 备案号:豫ICP备2023000855号-2
微信扫描关注