
健康管理师是营养师、心理咨询师、体检医生、预防医学医生、健康教育专家、医学信息管理人员的综合体。报名参加认证的健康管理学员经培训,通过考试后获得健康管理师上岗资格。
健康管理师是2017年9月12日正式被国家卫健委纳入国家职业资格目录,自2018年起技能鉴定工作由国家卫健委统一考试鉴定,健康管理师正式进入卫健委统筹管理证书范围,与执业医师、执业护士并行“三师共管”,且中专或非医药专业考生必须通过培训机构完成标准课时的培训,才能报名参加健康管理师考试。2021 年起,健康管理师移出国家职业资格目录,改为各地区有资质的鉴定机构自行组织考试,通过后颁发职业技能等级认定证书。
健康管理师职业资格鉴定考核,自低到高依次分别为:三级健康管理师、二级(技师)、高级技师(一级)。
职业前景
发展前景广,人才需求量大(数据来源于网络)
在发达国家,健康产业比重超过15%,而我国健康产业占国民生产总值的4%-5%,市场有待挖掘。
我国大健康产业以医药产业和健康养老产业为主,市场占比分别为50.05%、33.04%,健康管理服务产业比重2.71%,依照目前形势来看,发展潜力很大。
就业范围广
健康管理师是跨越医学、营养学、心理学、中医学、康复学及慢病管理等多学科的复合型人才,可以从事
医疗机构、疾病预防机构、社区健康管理、健康监测、健康评估、健康维护等相关工作。健康管理师=营养保健师+心里咨询师+体检医生+健康教育知识专家教授+职业医护人员+推拿师!
师资介绍

课程介绍及优势

网络课优势

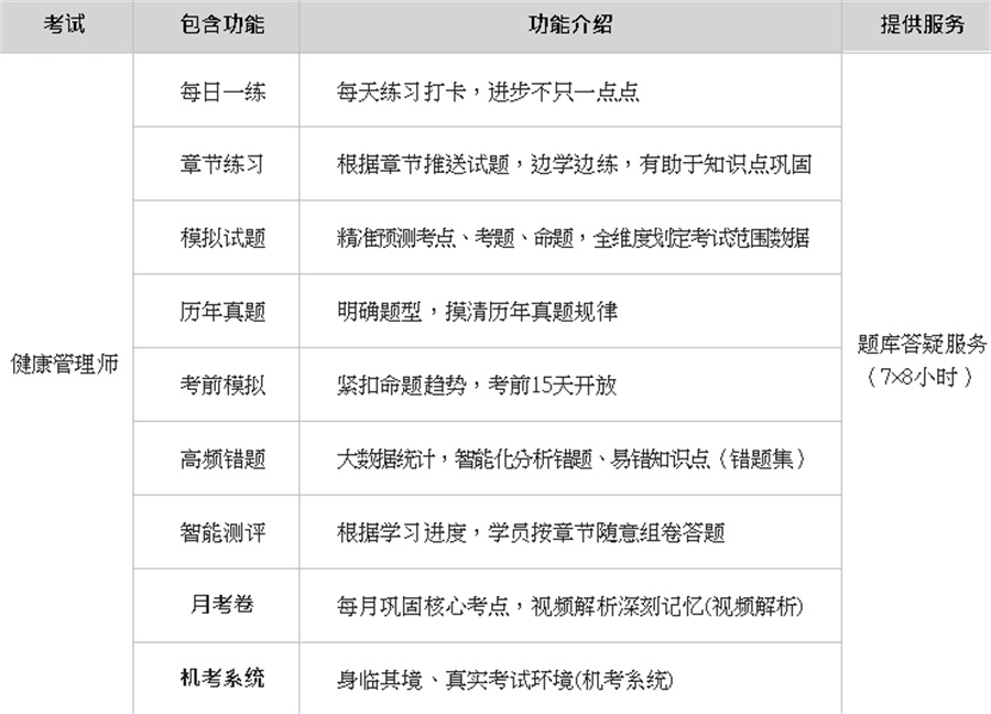
题库体系

考试方式
健康管理师考试采用全国统一机考的方式,考生于考试当日携带准考证和第二代有效身份证,按照要求参加考试。
以上是关于武汉尚信教育培训中心健康管理师考证培训的课程介绍,希望对您有所帮助,了解更多课程信息欢迎咨询在线客服老师。
提交后,免费为您匹配专业课程
机构入驻 | 帮选课 | 公司介绍 | 联系我们 | 版权隐私 | 网站地图| 广告服务| 违规举报
版权所有:© 2019-2023 淘高分网 All Rights Reserved 备案号:豫ICP备2023000855号-2
微信扫描关注