
一、考试流程:

二、考试介绍
医师资格考试的性质是行业准入考试,是评价申请医师资格者是否具备从事医师工作所必须的专业知识与技能的考试。乡村全科执业助理医师考试分实践技能考试和医学综合笔试两部分。
从2018年起,在全国开展乡村全科执业助理医师资格考试,符合报名条件的考生按有关规定报考。
乡村全科执业助理医师资格考试按照国家医师资格考试相关规定,由国家行业主管部门制定考试大纲,统一组织,单独命题,考试合格的发放乡村全科执业助理医师资格证书,限定在乡镇卫生院或村卫生室执业。取得乡村全科执业助理医师资格的人员可以按规定参加医师资格考试。
乡村全科执业助理医师实践技能考试采用五站式考试的方式。考区、考点按照《医师资格实践技能考试实施方案》的要求设立实践技能考试基地,考生在实践技能考试基地依次通过"五站"接受实践技能的测试。每位考生必须在同一考试基地内完成全部考站的测试。
乡村全科执业助理医师医学综合笔试考试于8月24日举行,具体时间以卫生部医师资格考试委员会公告时间为准。乡村全科执业助理医师考试时间为1天,分2个单元,每单元均为两个半小时。
根据国家医学考试网发布的消息:从2018年起,在全国开展乡村全科执业助理医师资格考试,符合报名条件的考生按有关规定报考。
三、考试大纲
2019年乡村全科执业助理医师实践技能考试和医学综合笔试大纲由国家卫生和计划生育委员会医师资格考试委员会制定及颁布,该大纲是乡村全科执业助理医师考试的命题依据,请广大乡村全科执业助理医师据此做好考试的有关准备工作。
四、基本标准
为落实《国务院办公厅关于进一步加强乡村医生队伍建设的实施意见》(国办发〔2015〕13号)关于“建立乡村全科执业助理医师制度”的精神,根据《医师资格考试暂行办法》的有关规定,国家卫生和计划生育委员会医师资格考试委员会组织制定了《乡村全科执业助理医师基本标准(试行)》如下:
一、专业、学历及工作经历要求
1、已在乡镇卫生院或村卫生室工作满一年且考核合格;
2、符合《医师资格考试报名资格规定(2014版)》中报考临床类别和中医类别医师资格学历要求的考生,具备《中华人民共和国执业医师法》及国家规定的专业、学历、工作经历要求。
二、基本素质要求
(一)尊重生命,关爱患者,能将防治疾病、维护健康作为自己的职业责任。
(二)遵守职业道德,尊重个人信仰及人格,保护个人隐私。
(三)遵守法律、法规、规章及诊疗护理规范、常规。
(四)具有良好的心理素质医`学教育网搜集整理。
(五)具有终身学习、持续自我完善的意识。
三、基础理论和基本知识要求
(一)掌握医学基本原则。
(二)掌握维护心理健康的基本方法医`学教育网搜集整理。
(三)掌握相关法律、法规、规章及诊疗护理规范、常规的基本知识。
(四)掌握公共卫生的基本知识,熟悉公共卫生的基本方法。
(五)掌握全科医学的基本知识,熟悉全科医学的基本方法。
(六)掌握正常人体的基本形态结构和主要功能。
(七)掌握农村常见急、危、重症患者的院前急救与转诊指征,了解临终关怀的基本知识。
(八)掌握农村常见病、多发病的主要发病原因、临床表现、诊断要点、防治原则、基本处理措施与转诊指征。熟悉农村常见病、多发病康复的基本知识。
(九)掌握慢性非传染性疾病的管理及常见危险因素与预防控制的基本知识。
(十)掌握健康教育的基本知识及常用方法,了解健康促进的基本知识。
(十一)掌握法定传染病疫情和突发公共卫生事件的报告流程。掌握预防接种相关知识。熟悉常见传染病、地方病的防治原则。
(十二)掌握儿童、妇女、老年人、严重精神障碍(重性精神病)患者等特殊人群的重点卫生问题及基本卫生保健知识要点,了解计划生育政策与技术指导原则。
(十三)掌握国家基本药物目录中常用药物的合理用药原则,了解基本药理知识。
(十四)掌握中医基本知识及常见病、多发病的辨证论治。
四、基本技能要求
(一)具有基本的医学的分析判断能力。
(二)具有良好的人际沟通与协作的能力。
(三)具有依法执业的能力。
(四)具有规范地采集病史、体格检查和书写常用医学文书的能力。
(五)具有基本操作技能和常用辅助检查结果的判读分析能力。
(六)具有对急、危、重症患者的初步判断、现场处置和转诊的能力。
(七)具有对农村常见病、多发病的初步诊断、处置和转诊的能力。
(八)具有对儿童、妇女、老年人等特殊人群健康管理及慢性非传染性疾病、严重精神障碍(重性精神病)患者的基本管理能力。
(九)具有开展健康教育的能力。
(十)具有对法定传染病疫情和突发公共卫生事件初步判断、报告、信息收集和协助进行应急处理与管理的能力。具有实施预防接种相关工作的能力。
(十一)具有收集、整理、报送和管理本辖区内居民的健康信息和相关疾病预防控制资料的能力。
(十二)具有应用中医药适宜技术和方法防治常见病、多发病的能力。
(十三)具有一定的自学和知识更新的能力。
五、报名时间
医师资格资格考试报名时间一般是在每年1月份-2月份左右,2019年乡村全科助理医师资格考试报名具体时间如下:
(1)网上报名时间:2019年1月16日-1月28日24时
(2)现场审核报名时间:2019年2月15日-2月28日。
六、报名方式
乡村全科执业助理医师考试报名分网上报名和现场确认两步,乡村全科执业助理医师考试报名流程:
一、网上报名
步骤1、考生登陆国家医学考试网(www.nmec.org.cn),点击“网上报名”,进入报名系统。
步骤2、参加报名前请先确认是否已注册,如果没有,请先点击“注册”按钮进行网上注册,注册成功后该用户名可用于国家医学考试中心开放的所有考试报名(注意:注册成功后,用户名将不能被更改,请选择容易记忆的用户名并牢记该用户名和密码)。
步骤3、用上一步骤中的用户名和密码登录系统并完善“个人信息”项下相关内容。
步骤4、在“考试报名”项下进行报名信息填写。
步骤5、报名完成后,打印《医师资格考试网上报名成功通知单》。
二、现场确认
考生持所打印的《医师资格考试网上报名成功通知单》及书面报名材料等,按照所在考点的具体要求,进行现场资格审核,考生在考点打印的《医师资格考试报名暨授予医师资格申请表》上签字确认后,办理交费手续(如所报考的考区开通了网上缴费功能,可在规定的缴费时间段内进行网上缴费)。
重要提示:考生在审核现场应仔细核对、确认报名信息,签字确认后的报名信息一律不得更改。
七、考试时间
乡村全科执业助理医师考试分实践技能考试和医学综合笔试两部分。医师实践技能考试时间一般在6-7月份,乡村全科执业助理医师医学综合笔试考试时间一般在8-9月份。
八、技能考试
乡村全科执业助理医师实践技能考试采用五站式考试的方式。考区、考点按照《医师资格实践技能考试实施方案》的要求设立实践技能考试基地,考生在实践技能考试基地依次通过“五站”接受实践技能的测试。每位考生必须在同一考试基地内完成全部考站的测试。
考生持《医师资格实践技能准考证》应考,并根据准考证上所注携带必需物品(如本人有效身份证、工作服、口罩、帽子以及口腔类所需的离体牙等)和着装要求(公共卫生类的考生请勿穿裙装和高跟鞋参加考试)。考试基地设候考厅,考生在候考厅等待考试,等待考试过程中不得外出,不得使用任何通讯工具。考试基地设考试引导员,负责引导考生进入每个考站。
医师资格实践技能考试总分为100分,60分合格。
一、考试内容及考试形式:
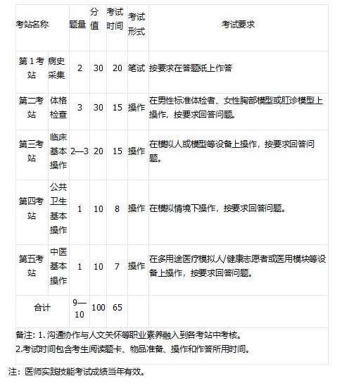
第1考站:
(1)考试内容:病史采集。
(2)考试方法:按要求在答题纸上作答。
第二考站:
(1)考试内容:体格检查。
(2)考试方法:在男性标准体检者、女性胸部模型或肛诊模型上操作,按要求回答问题。
第三考站:
(1)考试内容:临床基本操作。
(2)考试方式:在模拟人或模型等设备上操作,按要求回答问题。
第四考站:
(1)考试内容:公共卫生基本操作。
(2)考试方式:在模拟情境下操作,按要求回答问题。
第五考站:
(1)考试内容:中医基本操作。
(2)考试方式:在多用途医疗模拟人/健康志愿者或医用模块等设备上操作,按要求回答问题。
二、各考站分数与考试时间:

九、综合笔试
乡村全科执业助理医师考试医学综合笔试测试内容、考试形式以国家卫生和计划生育委员会医师资格考试委员会颁布的《乡村全科执业助理医师资格考试大纲(2019)》为依据。乡村全科执业助理医师资格考试医学综合笔试方案及内容见下表:

十、通过标准
医师资格考试的合格线由卫生部医师资格考试委员会确定,并于每年的11-12月间向社会公告。2018年乡村全科助理医师资格考试医学综合笔试合格分数线公布时间为2018年10月19日,成绩查询入口于10月19日公布,自2018年起,乡村全科助理医师实行固定分数线为180分。
十一、资格授予
1、乡村全科执业助理医师资格考试合格的,到所在考点的卫生计生行政部门领取《医师资格证书》。该证书级别代码编码为字母“XC”。取得《医师资格证书》后经执业注册取得《医师执业证书》。卫生计生行政部门应当在《医师资格证书》“发证机关”和《医师执业证书》“执业地点”空白处加盖红色标识章,标识章全国统一格式,宽度根据内容调整,行高10.0mm,边框粗3磅,内容为“乡镇/村”,字体为三号黑体。
2、取得乡村全科执业助理医师资格证书的,持与乡镇卫生院或村卫生室签订的合同、《医师资格证书》等有关材料,到该乡镇卫生院或村卫生室所在县级卫生行政部门注册,取得《医师执业证书》,执业地点限定为该乡镇卫生院或村卫生室。
3、乡村全科执业助理医师执业类别注册为“临床和中医”,执业范围注册为“全科医学专业”。
4、乡村全科执业助理医师可按规定参与职称评聘。
5、取得乡村全科执业助理医师的人员,符合国家医师资格考试报名资格相关规定的条件下,可以报考临床或中医类别执业医师。
提交后,免费为您匹配专业课程
机构入驻 | 帮选课 | 公司介绍 | 联系我们 | 版权隐私 | 网站地图| 广告服务| 违规举报
版权所有:© 2019-2023 淘高分网 All Rights Reserved 备案号:豫ICP备2023000855号-2
微信扫描关注