

张嘴*来演讲夏令营的教育理念:
张嘴*来演讲夏令营注重训练孩子们得体表达、高效表达、善意表达。在训练过程中,融入勇敢、自律、自我控制、换位思考、友善、包容等品质塑造,积极践行“说好话、做好人”的教育理念。
张嘴*来的品牌使命:
传播演讲理念、普及演讲知识、传授演讲方法、解决演讲问题,帮助公众借助演讲实现更大的成功、创造更大的价值。
张嘴*来演讲夏令营的目标:
提高孩子的演讲能力、沟通能力、写作能力。
张嘴*来演讲夏令营的优势:
1.口碑好
张嘴*来专注青少年表达训练十余年,成功举办青少年演讲夏/冬令营32期(截至2020年8月),在家长和学生中拥有良好的口碑和*度。
2.师资优
张嘴*来演讲夏令营由演讲力训练专家、张嘴*来*席讲师文若河老师全程授课,文老师具有丰富的授课经验,是孩子不可多得的演讲导师。
3.爱孩子
张嘴*来演讲夏令营由经验丰富的带队老师照料孩子们的日常生活,保证孩子们吃好、睡好、生活好,为完成高质量的学习和训练保驾护航。
张嘴*来演讲夏令营授课对象:
只接收小学三年级以上(含三年级)的8-16岁的中小学生。
张嘴*来演讲夏令营学费标准:
8800元,含食宿。
张嘴*来演讲夏令营开营时间与地点:
第33届:7月18到23,北京营;
第34届:8月1日到6日,上海营。
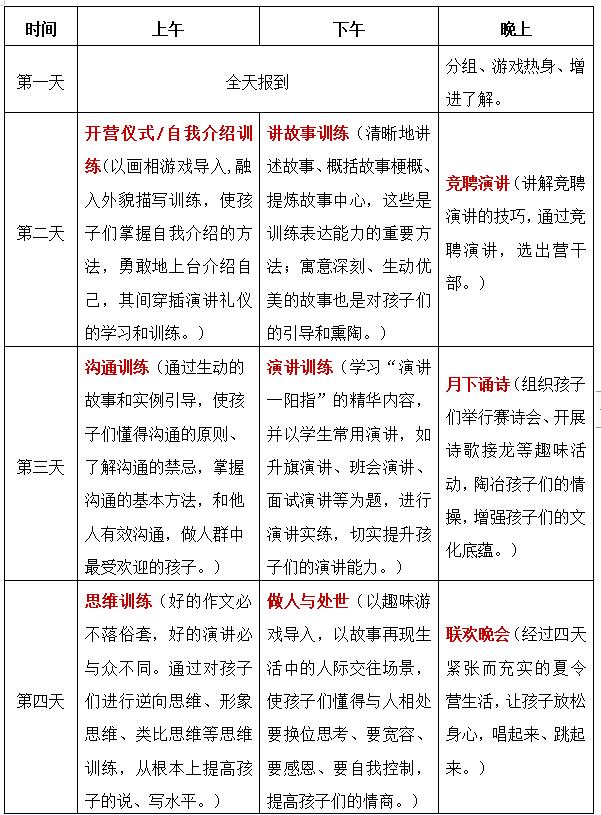
张嘴*来演讲夏令营课程设置:


以上*是2021张嘴*来演讲夏令营刘程内容,如果想了解更多,可以打页面客服电话咨询。
提交后,免费为您匹配专业课程
机构入驻 | 帮选课 | 公司介绍 | 联系我们 | 版权隐私 | 网站地图| 广告服务| 违规举报
版权所有:© 2019-2023 淘高分网 All Rights Reserved 备案号:豫ICP备2023000855号-2
微信扫描关注